年度課税所得額300万元以下の小微企業、2024年末まで企業所得税率5%に
  
Topic : Tax
Country : China

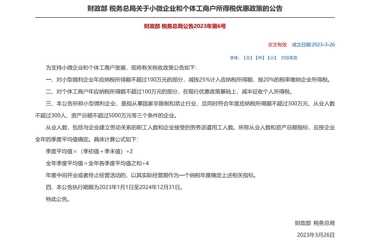
2023年3月26日、税務総局より「关于小微企业和个体工商户所得税优惠政策的公告(财税[2023]第6号)」が発表されました。

 

本通達により、「年度課税所得額が300万元以下、従業員数300人以下、資産総額5,000万元以下」の場合、

2024年末まで企業所得税率は5%となります。

 

原文は以下の通りです。

财政部 税务总局关于小微企业和个体工商户所得税优惠政策的公告
http://www.chinatax.gov.cn/chinatax/n362/c5185878/content.html

Creater : HIROKI HAGIUDA