2024年7月1日、改正中国会社法が施行されました。
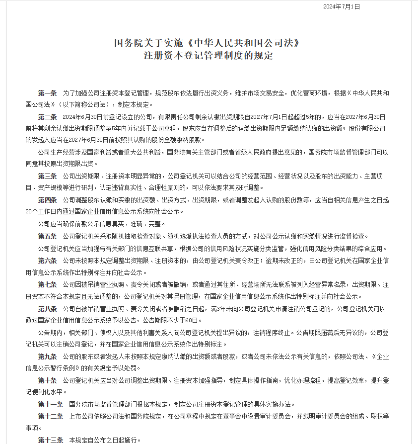
同日2024年7月1日に中国国務院が公表した「中华人民共和国国务院令 第784号」は、会社法の改正を主に規定しています。
この改正では、企業経営管理や経営責任、株主出資義務など、多岐にわたる項目が対象となっています。
特に、有限責任会社の登記資本金は会社設立日から5年以内に払い込まなければならないと規定されています。
また、本法施行前にすでに設立された会社では、出資期限が本法に規定された期限を超過した場合に、新会社法が施行された後の3年以内に、払い込み期限を5年以内に調整しなければならないという経過措置も設けられています。
さらに、1人有限公司に関する特別規定が削除され、これにより1人の自然人が複数の1人有限公司を設立することが可能となり、また1人有限公司が新たな1人有限公司の設立に出資することも可能となりました。
この改正は、中国の社会主義市場経済体制の確立と完全化に密接に関連しており、現代的な企業制度を確立・整備し、社会主義市場経済の持続的かつ健全な発展を促すことで、重要な役割を発揮しています。
このように、新会社法は、企業の経営管理や経営責任、株主出資義務など、多岐にわたる項目を対象としており、企業の運営に大きな影響を与えるものとなっています。
具体的な対応方法については、企業の具体的な状況に応じて適切に決定する必要があります。
※参考 中华人民共和国国务院令 第784号
国务院关于实施《中华人民共和国公司法》注册资本登记管理制度的规定_工商_中国政府网 (www.gov.cn)
ーーーーーーーーーーーーーーーー
以下原文
